九州体育在线(中国)唯一官方网站

九州体育在线(中国)唯一官方网站

400-600-4155 广东总部
134-3302-4712

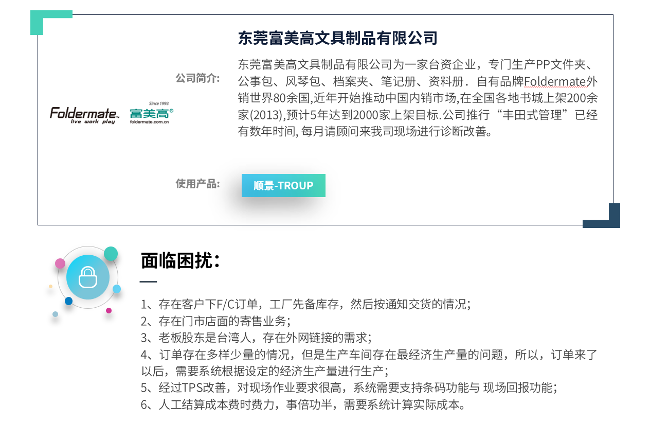
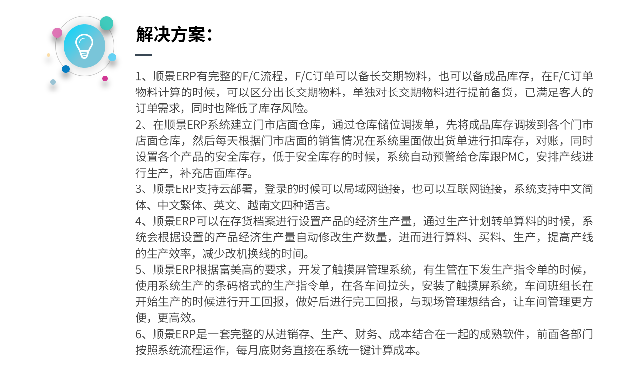
富美高文具

来源: 九州体育在线(中国)唯一官方网站 人气:7232 发表时间:2021/01/11 19:34:48


上面就是塑胶制品案例,有需要了解的朋友可以在官网联系客服咨询。

  • 免费体验

    匹配与贵司高度契合的 九州体育在线(中国)唯一官方网站 导入信息真实体验

  • 免费演示

    与销售顾问预约时间我 们登门为您演示

  • 专家诊断

    20多年经验的专家提供 企业信息化诊断

  • 客户参观

    免费预约客户参观亲临 九州体育在线(中国)唯一官方网站 现场体验

免费申请试用

1分钟快速体验 400-600-4155